Building out the Pleasant Green Universe
The plans for Pleasant Green
I've spent the first couple of months of this year thinking about where the Pleasant Green Universe goes, both as a fictional universe and, more practically, as a business concern. By the latter, I'm not talking in Trumpian terms about empire building, but more in terms of where does the money come from to keep producing more material and to grow this universe out to what I think it can become?
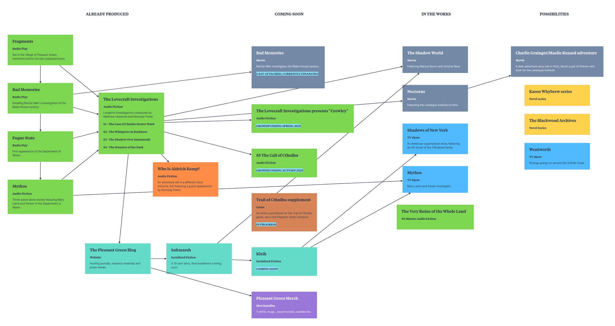
This morning I doodled a quick overview of the universe in Milanote:

As you can see, what we've made so far is just the tip of the iceberg. Every time I come up with a new character, they are able to cross-pollinate somewhere: Karen Whybrew appeared for the first time in the Saltmarsh storyline, but immediately lends herself to an idea for a series of Modesty Blaise-style novels; Winta Clarke, the archivist at the Blackwood Archive, is a character in The Shadow World movie script that I'm writing at the moment, but turned up as a guest in Saltmarsh; Marcus Byron is the lead in The Shadow World and he was also a character in The Haunter of the Dark; I have two separate movies planned involving Aramis Levesque, who has been in several Lovecraft Investigations seasons etc etc.
Pleasant Green was seeded by the stories of H.P. Lovecraft, but it has turned into its own thing, partly as a result of modernising those stories, and partly by smashing them into other things that interest me. Like any decent universe, it wants to expand. Already I'm talking about related TV shows, have cast the Bad Memories movie, and am working on the Trail of Cthulhu supplement with Pelgrane Press. And already other creators are expressing an interest in coming to play in this world.
I want to expand the website, make more audio, make movies and TV shows and games and comic books and novels. I want to build out something that we can all escape into, and that other people can contribute to as well.
As most of you know, the BBC's appetite for this stuff (which was hardly voracious to begin with) is waning. That's fine, I'm happy to do other stuff with them instead, but I want to keep my main focus on Pleasant Green. That's why I think that the logical next step for us is crowdfunding.
I've never crowd-funded a thing in my life, and it all seems kind of bewildering. It also looks alarmingly like a full-time job, but it will have been worth it if it works. If we can get a decent level of funding happening, then we can start making audio again and, crucially, we can do it with exactly the same team, in front of and behind the microphone, as we had on the Lovecraft Investigations.
First out of the gate is going to be "The Lovecraft Investigations presents Crowley". This is a five-part audio series about the life and work of Aleister Crowley, which I'm working on with Richard Maclean-Smith (The Unexplained). We've referenced Crowley so much in The Lovecraft Investigations that I figured it was time to do a deep dive into who he was and what he did. The content will be factual, non-fiction, but it will be presented by Matthew Heawood and Kennedy Fisher as a Red Hook Stories series, and they will be talking to the likes of Eleanor Peck and other guests about Crowley's life. So it's going to be a documentary series with a lot of personality, and potentially a few threads and Easter eggs that will join up some dots from previous storylines and lead us into the next Lovecraft-inspired story...
If we can get the budget together for Crowley, then we'll be in really good shape to mount a campaign in the Autumn for a proper full Lovecraft Investigations season, and possibly also The Very Ruine of the Whole Land, which is intended to be a "movie for your ears". I'm keeping that one very much under wraps, but it's going to be great.
The more we can build out the audio, the web stuff, the Trail of Cthulhu game etc, the bigger the audience gets. And
the bigger the audience gets, the easier it becomes to pitch bigger TV and movie ideas in this universe (those movie and TV people LOVE them some built-in audience).
All of which means we need to get off to the best possible start. And that (drum roll) is where YOU come in. The launch page for Crowley is already up, and everyone who subscribes to the Pleasant Green site has already been mailed it. Cartoon Gravity people will get it in the next few days (and I apologise to those who overlap - you may get it twice). The launch page has a button on it. If you click that button it DOES NOT COST YOU ANYTHING. It just registers your interest and your INTENT to participate in the crowdfund (I don't THINK you even need to go on to create an account with Backerkit at this stage, but I could be wrong about that). We need as many clicks as we can get, as that signals to the crowdfunding site that this is a project that has momentum, and that makes them join in the push.
If everyone who receives this letter pledges £30, we would be able to make Crowley. But not everyone will, or can afford to. That's why we'll have structured tiers when we launch so that everyone who wants to hear Crowley can afford to do so, and those who want to give more, or want more goodies in addition to the audio, can do that.
But what we need most at this stage are numbers. We need to grow the mailing lists to give us the best chance of hitting our target. That means we need everyone to click the button on the launch page, and to tell their friends about it and to repost social media plugs etc etc. (I also need your understanding if you start to feel bombarded by this stuff - I know how annoying it is, and I never wanted to be THAT GUY).
The Pleasant Green Universe has so much potential to be a space we can all take refuge in and play in and enjoy. And financing it this way means we get to grow it without oversight or interference. We don't have to water it down, or smooth off the rough edges.
Anyway, that's the plan. I think it's going to be a really fun journey, and I hope you buy a ticket.
Julian